

MAX14523B - 250mA至1.5A、可调节限流开关
MAX14523B是Maxim美信半导体公司的一款USB产品产品,MAX14523B是250mA至1.5A、可调节限流开关,本站介绍了MAX14523B的封装应用图解、特点和优点、功能等,并给出了与MAX14523B相关的Maxim元器件型号供参考。
MAX14523B - 250mA至1.5A、可调节限流开关 - USB产品 - 业内精度最高、可调节的1.5A限流开关 - 美信半导体
产品概述
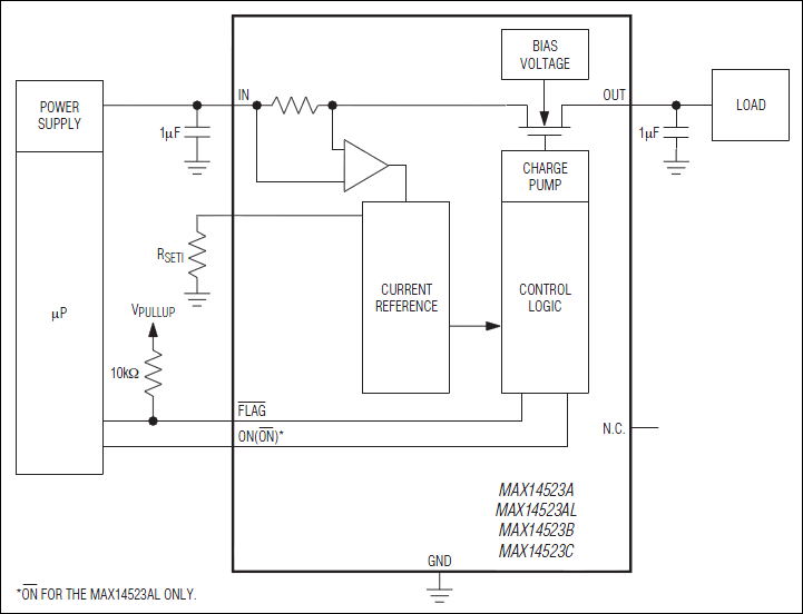
MAX14523A/MAX14523AL/MAX14523B/MAX14523C可编程限流开关具有内部电流门限,可以避免由于负载故障而损坏主机器件。这些限流开关具有70mΩ的低导通电阻,工作在+1.7V至+5.5V输入电压范围。限流值在250mA至1.5A之间可调,因而适合SDIO (安全数字输入/输出)以及其它负载切换应用。
该系列器件根据所选择的选项对过流事件进行不同的处理。MAX14523A/MAX14523AL进入自动重试模式,MAX14523B闭锁开关,而MAX14523C则具有连续限流模式。此外,还提供避免出现过热的热关断功能以及防止电流倒灌入电源的反向电流隔离功能这两个安全特性。
MAX14523A/MAX14523AL/MAX14523B/MAX14523C提供微型、8引脚、3mm x 3mm、TDFN封装,工作在-40°C至+125°C汽车级温度范围。
关键特性
热门应用
下面可能是您感兴趣的美信半导体公司USB产品元器件


Maxim公司产品现货专家,订购Maxim公司产品不限最低起订量,Maxim产品大陆现货即时发货,香港库存3-5天发货,海外库存7-10天发货
寻找全球Maxim代理商现货货源 - Maxim公司(美信半导体)电子元件在线订购





