

MAX15024 - 单/双通道、16ns、高吸入/源出电流栅极驱动器
MAX15024是Maxim美信半导体公司的一款美信芯片产品,MAX15024是单/双通道、16ns、高吸入/源出电流栅极驱动器,本站介绍了MAX15024的封装应用图解、特点和优点、功能等,并给出了与MAX15024相关的Maxim元器件型号供参考。
MAX15024 - 单/双通道、16ns、高吸入/源出电流栅极驱动器 - 美信芯片 - 4A、20ns、双MOSFET驱动器,采用3mm x 3mm、增强散热的TDFN封装 - 美信半导体
产品概述
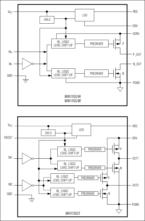
MAX15024/MAX15025单/双通道、高速MOSFET栅极驱动器,能够在高达1MHz的工作频率下驱动大的容性负载。MAX15024内部包括可源出、吸入电流的输出级晶体管,独立的输出分别控制外部MOSFET的上升和下降时间。MAX15024是单通道栅极驱动器,能够吸入8A峰值电流、源出4A峰值电流;MAX15025是双通道栅极驱动器,能够吸入4A峰值电流、源出2A峰值电流。集成可调节LDO电压稳压器用于栅极驱动振幅的控制和优化。
MAX15024A和MAX15025A/C支持晶体管-晶体管(TTL)逻辑电平输入,MAX15024B和MAX15025B/D支持CMOS逻辑电平输入。较强的电流源出/吸入能力、低传输延时以及增强散热的封装,使得MAX15024/MAX15025非常适合高频、大功率电路。MAX15024/MAX15025的工作电压为4.5V至28V,独立的输出驱动器供电输入提供了更高的灵活性,并允许软启动同步整流器的功率MOSFET。
MAX15024/MAX15025采用10引脚TDFN封装,工作在-40°C至+125°C汽车级温度范围。
关键特性
热门应用
下面可能是您感兴趣的美信半导体公司美信芯片元器件


Maxim公司产品现货专家,订购Maxim公司产品不限最低起订量,Maxim产品大陆现货即时发货,香港库存3-5天发货,海外库存7-10天发货
寻找全球Maxim代理商现货货源 - Maxim公司(美信半导体)电子元件在线订购





