

MAX15046|MAX15046A|MAX15046B是Maxim美信半导体公司的一款DC-DC开关调节器产品,MAX15046|MAX15046A|MAX15046B是40V、高性能、同步buck控制器,本站介绍了MAX15046|MAX15046A|MAX15046B的封装应用图解、特点和优点、功能等,并给出了与MAX15046|MAX15046A|MAX15046B相关的Maxim元器件型号供参考。
MAX15046|MAX15046A|MAX15046B - 40V、高性能、同步buck控制器 - DC-DC开关调节器 - 40V工业控制器,工作于1MHz - 美信半导体
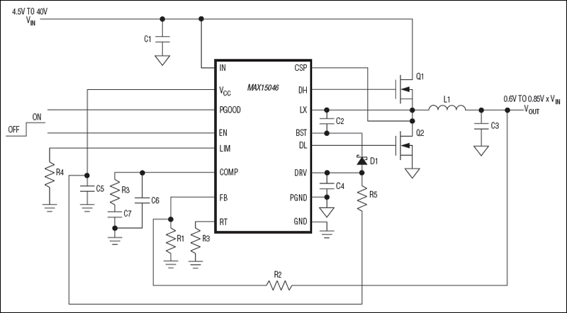
MAX15046同步降压控制器工作在4.5V至40V输入电压范围,输出电压可在85%的输入电压至0.6V范围内调节,支持高达25A的负载电流。器件允许单调启动至预置电压而不对输出放电,并具有自适应内部数字软启动功能。
MAX15046可通过外部电阻在100kHz至1MHz范围内调节开关频率。MAX15046的自适应同步整流无需外部续流的肖特基二极管。该器件利用外部低边MOSFET的导通电阻作为电流检测元件,省去了检流电阻。无需检流电阻即可在输出过载或输出短路故障下保护DC-DC元件不受损坏。“打嗝”式限流降低了短路条件下的功耗。MAX15046包括一个电源就绪输出和一个具有精确开启/关断门限的使能输入,用于输入电源监测和电源排序。
其它保护功能包括吸电流模式限流及热关断。当器件从输出吸收电流时,吸电流模式限流功能可防止反向电感电流达到危险值。
MAX15046A/MAX15046B具有软停止工作模式,MAX15046C中的软停止工作模式被禁用。
MAX15046采用16引脚QSOP或16引脚QSOP-EP封装,工作在-40°C至+125°C温度范围。







