

MAX15059 - 76V、300mW boost转换器和电流监测器,用于APD偏置
MAX15059是Maxim美信半导体公司的一款DC-DC开关调节器产品,MAX15059是76V、300mW boost转换器和电流监测器,用于APD偏置,本站介绍了MAX15059的封装应用图解、特点和优点、功能等,并给出了与MAX15059相关的Maxim元器件型号供参考。
MAX15059 - 76V、300mW boost转换器和电流监测器,用于APD偏置 - DC-DC开关调节器 - 高压boost转换器和电流监测器,降低雪崩二极管应用的成本和电路板空间 - 美信半导体
产品概述
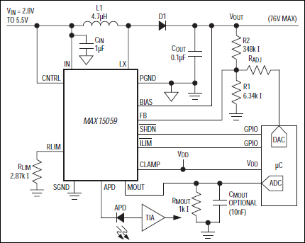
MAX15059固定频率脉宽调制(PWM)升压型DC-DC转换器集成内置开关和能够高速调节限流的高边电流监测器。该器件能够输出高达76V的电压(MAX15059A输出功率可达300mW,MAX15059B输出功率可达200mW),监测电流高达4mA。MAX15059采用2.8V至5.5V电源供电。
固定频率(400kHz)电流模式PWM架构提供低噪声输出电压,易于滤波。内置高压功率MOSFET允许器件提供高达76V的输出电压。内部软启动电路可有效抑制boost转换器开启时的输入电流,MAX15059具有关断模式,有助于降低功耗。
MAX15059提供1000倍的电流监测动态范围,能够以极高精度检测500nA至4mA范围的电流。电阻可调节限流保护电路能够在光功率瞬变时有效保护APD。钳位二极管能够在过压条件下保护监测器输出。其它保护功能包括:boost转换器开关的逐周期电流限制、欠压闭锁(UVLO)和管芯温度达到+125°C时的热关断。
MAX15059提供增强散热的16引脚TQFN-EP无铅封装,工作在-40°C至+125°C温度范围。
关键特性
热门应用
下面可能是您感兴趣的美信半导体公司DC-DC开关调节器元器件


Maxim公司产品现货专家,订购Maxim公司产品不限最低起订量,Maxim产品大陆现货即时发货,香港库存3-5天发货,海外库存7-10天发货
寻找全球Maxim代理商现货货源 - Maxim公司(美信半导体)电子元件在线订购





