

MAX2981 - 集成电力线通信模拟前端收发器和线驱动器
MAX2981是Maxim美信半导体公司的一款电力线网络产品,MAX2981是集成电力线通信模拟前端收发器和线驱动器,本站介绍了MAX2981的封装应用图解、特点和优点、功能等,并给出了与MAX2981相关的Maxim元器件型号供参考。
MAX2981 - 集成电力线通信模拟前端收发器和线驱动器 - 电力线网络 - 业内首款汽车/工业级AFE和线驱动器 - 美信半导体
产品概述
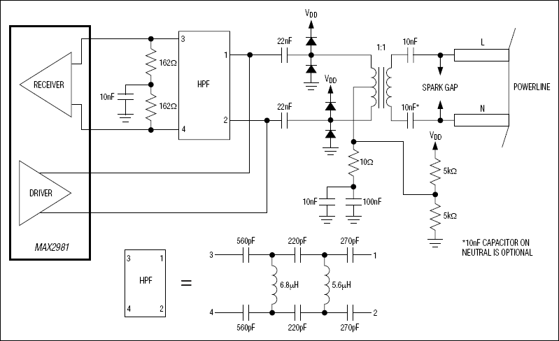
MAX2981电力线通信模拟前端(AFE)和线驱动器IC是技术水平最先进的CMOS器件之一,具有高性能和低成本。高度集成的设计在单个芯片内集成了模数转换器(ADC)、数模转换器(DAC)、自适应增益控制(AGC)、滤波器以及线驱动器。MAX2981大大减少了以前系统设计中所需的元件数量,符合HomePlug® 1.0标准。
该器件采用Maxim的集成PHY/MAC数字基带,提供极具灵活性的高性价比解决方案。MAX2981的先进设计支持无外部控制的工作方式,简化了与多种HomePlug 1.0数字PHY IC的连接。
MAX2981工作在-40°C至+105°C汽车级温度范围,采用64引脚LQFP无铅封装。该器件通过AEC-Q100 F版汽车标准认证。
关键特性
热门应用
下面可能是您感兴趣的美信半导体公司电力线网络元器件


Maxim公司产品现货专家,订购Maxim公司产品不限最低起订量,Maxim产品大陆现货即时发货,香港库存3-5天发货,海外库存7-10天发货
寻找全球Maxim代理商现货货源 - Maxim公司(美信半导体)电子元件在线订购





