

MAX3480EB是Maxim美信半导体公司的一款传感器与传感器接口产品,MAX3480EB是±15kV ESD保护、隔离型、3.3V、RS-485/RS-422数据接口,本站介绍了MAX3480EB的封装应用图解、特点和优点、功能等,并给出了与MAX3480EB相关的Maxim元器件型号供参考。
MAX3480EB - ±15kV ESD保护、隔离型、3.3V、RS-485/RS-422数据接口 - 传感器与传感器接口 - Maxim美信半导体高性能芯片品质 - 美信半导体
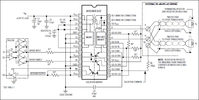
The MAX3480EA/MAX3480EB are electrically isolatedRS-485/RS-422 data-communications interfaces. TheRS-485/RS-422 I/O pins are protected against ±15kVelectrostatic discharge (ESD) shocks, without latchup.Transceivers, optocouplers, and a transformer are allincluded in one low-cost, 28-pin PDIP package. A single+3.3V supply on the logic side powers both sidesof the interface.
The MAX3480EB features reduced-slew-rate driversthat minimize EMI and reduce reflections caused byimproperly terminated cables, allowing error-free datatransmission at data rates up to 160kbps. TheMAX3480EA's driver slew rate is not limited, allowingtransmission rates up to 2.5Mbps.
Drivers are short-circuit current limited and are protectedagainst excessive power dissipation by thermalshutdown circuitry that places the driver outputs into ahigh-impedance state. The receiver input has a fail-safefeature that guarantees a logic-high output if the inputis open circuit.
The MAX3480EA/MAX3480EB are guaranteed to withstand1260VRMS (1min) or 1520VRMS (1s). Their isolatedinputs and outputs meet RS-485/RS-422 specifications.







