

MAX4209是Maxim美信半导体公司的一款放大器产品,MAX4209是超低失调/漂移、高精度仪表放大器,提供REF缓冲器,本站介绍了MAX4209的封装应用图解、特点和优点、功能等,并给出了与MAX4209相关的Maxim元器件型号供参考。
MAX4209 - 超低失调/漂移、高精度仪表放大器,提供REF缓冲器 - 放大器 - 采用自动归零技术的仪表放大器,失调低至20µV (最大值) - 美信半导体
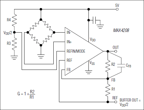
MAX4208/MAX4209超低失调/漂移仪表放大器具有高精度、低功耗、满摆幅输出、高增益带宽积等特性,并具有带缓冲的REFIN/MODE输入,采用极小的µMAX®封装。该系列器件采用频谱扩展和自稳零技术,可以连续测量并校准输入失调,消除时间漂移、温度漂移、1/f噪声的影响。利用这种技术可以获得低于20µV的失调电压,提供地电位检测和超低CMOS输入偏置电流,并可获得高共模抑制比。
MAX4208/MAX4209提供高阻输入,优化用于小信号差分信号(±100mV)。所有器件具有750kHz的增益带宽积。
MAX4208的增益可通过两个外部电阻调节,或将FB连接至OUT配置为单位增益。MAX4209提供精度为±0.03% (典型值)的100V/V固定增益。这两款器件都带有基准输入(REF),用于建立输出偏置,允许在单电源供电时处理双极性信号。在这两款器件中,REFIN/MODE是高精度单位增益缓冲器输入,用于设置建立输出偏置的REF电压。内部REF缓冲器可通过简单的电阻分压器设置基准或使用ADC基准,没有任何负载误差。
MAX4208/MAX4209采用2.85V至5.5V单电源供电,仅消耗750µA静态电流(内部缓冲器关断),关断模式下仅消耗1.4µA。REF接地、REFIN/MODE接VSS时,这些放大器还可采用±2.5V双电源供电,MAX4208/MAX4209提供节省空间的8引脚µMAX封装,工作于汽车级温度范围(-40°C至+125°C)。







