

MAX6351是Maxim美信半导体公司的一款监控电路、电压监测、排序产品,MAX6351是双/三电压微处理器监控电路,本站介绍了MAX6351的封装应用图解、特点和优点、功能等,并给出了与MAX6351相关的Maxim元器件型号供参考。
MAX6351 - 双/三电压微处理器监控电路 - 监控电路、电压监测、排序 - 业内首款多电压监控电路,采用SOT封装 - 美信半导体
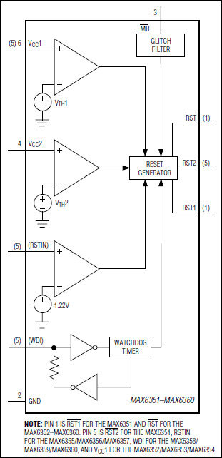
The MAX6351-MAX6360 microprocessor (µP) supervisors with multiple reset voltages significantly improve system reliability and accuracy compared to separate ICs or discrete components. If any input supply voltage drops below its associated preset threshold, all reset outputs are asserted. In addition, the outputs are valid as long as either input supply voltage remains greater than +1.0V.
All devices in this series have an active-low debounced manual reset input. In addition, the MAX6358/MAX6359/MAX6360 offer a watchdog-timer input with a 46.4s startup timeout period and a 2.9s timeout period. The MAX6355/MAX6356/MAX6357 offer an additional voltage monitor input to monitor a third voltage.
The MAX6351 features two active-low, push-pull reset outputs, one is referenced to VCC1 and the other is referenced to VCC2. The MAX6353/MAX6356/MAX6359 offer an active-low, push-pull reset output referenced to VCC1. The MAX6354/MAX6357/MAX6360 offer an active-low, push-pull reset output referenced to VCC2.
All these devices are offered with a wide variety of voltage threshold levels, as shown in the Voltage Threshold Levels table. They are available in 5- and 6-pin SOT23 packages and operate over the extended (-40°C to +85°C) temperature range.







