

MAX1142是Maxim美信半导体公司的一款数据转换器和采样-保持电路产品,MAX1142是14位ADC,200ksps、+5V单电源供电,内置电压基准,本站介绍了MAX1142的封装应用图解、特点和优点、功能等,并给出了与MAX1142相关的Maxim元器件型号供参考。
MAX1142 - 14位ADC,200ksps、+5V单电源供电,内置电压基准 - 数据转换器和采样-保持电路 - Maxim美信半导体高性能芯片品质 - 美信半导体
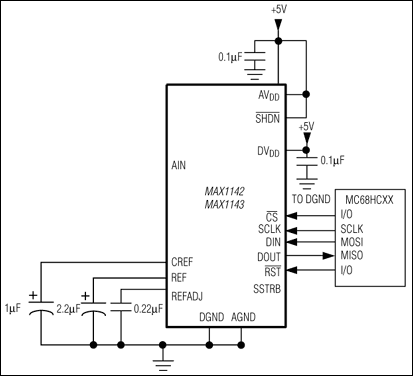
The MAX1142/MAX1143 are 200ksps, 14-bit ADCs. These serially interfaced ADCs connect directly to SPI, QSPI, and MICROWIRE devices without external logic. They combine an input scaling network, internal track/hold, a clock, +4.096V reference, and three general-purpose digital output pins (for external multiplexer or PGA control) in a 20-pin SSOP package. The excellent dynamic performance (SINAD > 81dB), high-speed (200ksps), and low power (7.5mA) of these ADCs, make them ideal for applications such as industrial process control, instrumentation, and medical applications. The MAX1142 accepts input signals of 0 to +12V (unipolar) or ±12V (bipolar), while the MAX1143 accepts input signals of 0 to +4.096V (unipolar) or ±4.096V (bipolar). Operating from a single +4.75V to +5.25V analog supply and a +4.75V to +5.25V digital supply, power-down modes reduce current consumption to 1mA at 10ksps and further reduce supply current to less than 20µA at slower data rates. A serial strobe output (SSTRB) allows direct connection to the TMS320-family of digital signal processors. The MAX1142/MAX1143 user can select either the internal clock, or an external serial-interface clock for the ADC to perform analog-to-digital conversions.
The MAX1142/MAX1143 feature internal calibration circuitry to correct linearity and offset errors. On-demand calibration allows the user to optimize performance. Three user-programmable logic outputs are provided for the control of an 8-channel MUX or a PGA.







