

MAX132是Maxim美信半导体公司的一款数据转换器和采样-保持电路产品,MAX132是±18位ADC,串行接口,本站介绍了MAX132的封装应用图解、特点和优点、功能等,并给出了与MAX132相关的Maxim元器件型号供参考。
MAX132 - ±18位ADC,串行接口 - 数据转换器和采样-保持电路 - Maxim美信半导体高性能芯片品质 - 美信半导体
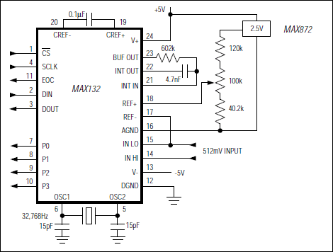
The MAX132 is a CMOS, 18-bit plus sign, serial-output, analog-to-digital converter (ADC). Multi-slope integration provides high-resolution conversions in less time than standard integrating ADCs, allowing operation up to 100 conversions per second. Low conversion noise provides guaranteed operation with ±512mV full-scale input range (2µV/LSB). A simple 4-wire serial interface connects easily to all common microprocessors, and twos-complement output coding simplifies bipolar measurements. Typical supply current is only 60µA and is reduced to 1µA in sleep mode. Four serially programmed digital outputs can be used to control an external multiplexer or programmable-gain amplifier. The MAX132 comes in 24-pin narrow DIP and wide SO packages, and is available in commercial and extended temperature grades.
High resolution, compact size, and low power make this device ideal for data loggers, weigh scales, data-acquisition systems, and panel meters.







