

MAX1945R|MAX1945S是Maxim美信半导体公司的一款美信芯片产品,MAX1945R|MAX1945S是1MHz、1%精度、6A内置开关、降压型调节器,本站介绍了MAX1945R|MAX1945S的封装应用图解、特点和优点、功能等,并给出了与MAX1945R|MAX1945S相关的Maxim元器件型号供参考。
MAX1945R|MAX1945S - 1MHz、1%精度、6A内置开关、降压型调节器 - 美信芯片 - 尺寸最小的6A、1MHz、1%精度降压型DC-DC转换器,内置开关 - 美信半导体
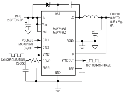
MAX1945R/MAX1945S高效率、脉宽调制(PWM)开关稳压器可输出高达6A的输出电流。该器件可以工作在2.6V至5.5V的输入电源范围,提供可选的1.8V、2.5V预置输出,或0.8V至85%输入电源的可调输出。在VCC为3.3V或者5V时,输入电压可以低至2.25V。MAX1945R/MAX1945S尤其适合于那些需要板上后稳压的应用。在整个负载、线路和温度范围内,总输出电压误差小于±1%。
MAX1945R/MAX1945S可以工作在可选的固定工作频率(500kHz或者1MHz)或者同步到外部时钟(400kHz至1.2MHz)。较高的工作频率尽可能地减小了外部元件的尺寸。内部误差放大器的高带宽提供了出色的瞬态响应。MAX1945R/MAX1945S具有内部双N沟道MOSFET,降低重负载时的热损耗。两片MAX1945R/MAX1945S可以工作在180度错相方式,尽可能地减少了输入电容。该器件提供了输出电压上下限选择,用于板级测试。MAX1945R提供±4%的电压上下限选择。MAX1945S提供±9%的电压上下限选择。
MAX1945R/MAX1945S采用28引脚的TSSOP-EP封装,工作在-40°C至+85°C温度范围。备有评估板,以加快设计。
有关PowerMind™的更多信息。







