

MAX2308是Maxim美信半导体公司的一款无线与RF产品,MAX2308是CDMA IF VGA及I/Q解调器,带有VCO及合成器,本站介绍了MAX2308的封装应用图解、特点和优点、功能等,并给出了与MAX2308相关的Maxim元器件型号供参考。
MAX2308 - CDMA IF VGA及I/Q解调器,带有VCO及合成器 - 无线与RF - 完备的CDMA IF子系统 - 美信半导体
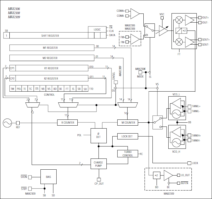
The MAX2306/MAX2308/MAX2309 are IF receivers designed for dual-band, dual-mode, and single-mode N-CDMA and W-CDMA cellular phone systems. The signal path consists of a variable-gain amplifier (VGA) and I/Q demodulator. The devices feature guaranteed +2.7V operation, a gain control range of over 110dB, and high input IP3 (-31dBm at 35dB gain, 3.4dBm at -35dB gain).
Unlike similar devices, the MAX2306 family of receivers includes dual oscillators and synthesizers to form a self-contained IF subsystem. The synthesizer's reference and RF dividers are fully programmable through a 3-wire serial bus, enabling dual-band system architectures using any common reference and IF frequency. The differential baseband outputs have enough bandwidth to suit both N-CDMA and W-CDMA systems, and offer saturated output levels of 2.7Vp-p at a low +2.75V supply voltage. Including the low-noise voltage-controlled oscillator (VCO) and synthesizer, the MAX2306 draws only 26mA from a +2.75V supply in CDMA (differential IF) mode.
The MAX2306/MAX2308/MAX2309 are available in 28-pin QFN packages.







