

MAX5022是Maxim美信半导体公司的一款隔离电源产品,MAX5022是电流模式PWM控制器,用于隔离型电源,本站介绍了MAX5022的封装应用图解、特点和优点、功能等,并给出了与MAX5022相关的Maxim元器件型号供参考。
MAX5022 - 电流模式PWM控制器,用于隔离型电源 - 隔离电源 - SOT23通用离线式电源控制器 - 美信半导体
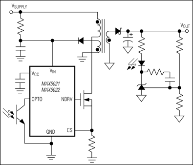
The MAX5021/MAX5022 current-mode PWM controllers contain all the control circuitry required for the design of wide input voltage range isolated power supplies. These devices are well suited for use in universal input (85VAC to 265VAC) off-line or telecom (-36VDC to -72VDC) power supplies.
An undervoltage lockout (UVLO) circuit with large hysteresis coupled with low startup and operating current reduce power dissipation in the startup resistor and allow use of ceramic bypass capacitors. The 262kHz switching frequency is internally trimmed to ?}12% accuracy; this allows the optimization of the magnetic and filter components resulting in compact, cost-effective power supplies. The MAX5021 with 50% maximum duty cycle and MAX5022 with 75% maximum duty cycle are recommended for forward converters and flyback converters, respectively. The MAX5021/MAX5022 are available in 6-pin SOT23, 8-pin µMAX, and 8-pin DIP packages and are rated for operation over the -40??C to +85??C temperature range.







