

MAX5063|MAX5063A是Maxim美信半导体公司的一款热插拔和电源开关产品,MAX5063|MAX5063A是125V/2A、高速、半桥MOSFET驱动器,本站介绍了MAX5063|MAX5063A的封装应用图解、特点和优点、功能等,并给出了与MAX5063|MAX5063A相关的Maxim元器件型号供参考。
MAX5063|MAX5063A - 125V/2A、高速、半桥MOSFET驱动器 - 热插拔和电源开关 - Maxim美信半导体高性能芯片品质 - 美信半导体
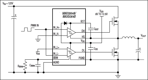
MAX5062/MAX5063/MAX5064是高频、125V半桥、n沟道MOSFET驱动器,在高压应用中驱动高侧和低侧的MOSFET。这些驱动器可以独立控制,输入到输出的传输延时典型值为35ns,匹配在3ns (典型值)以内。这些器件工作在高电压下,驱动器之间具有极低的传输延时,并保持较好的匹配性。采用了热增强型封装,可以供出或吸取较大电流,这些特性使其非常适合大功率、高频、电信电源转换器。输入电压范围最大值为125V,为电信设备标准的100V输入瞬态电压要求提供了充分的裕量。可靠的片上自举二极管连接在VDD与BST之间,省去了外部分立二极管。
MAX5062A/C与MAX5063A/C提供的都是同相驱动器(见完整数据资料中的选型指南)。MAX5062B/D与MAX5063B/D提供一个同相高侧驱动器和一个反相低侧驱动器。MAX5064A/B为每个驱动器提供两路输入,使驱动器既可以是反相的也可以是同相的。MAX5062A/B/C/D与MAX5064A具有CMOS (VDD / 2)逻辑输入。MAX5063A/B/C/D与MAX5064B具有TTL逻辑输入。MAX5064A/B包含先断后合控制输入,在16ns至95ns之间设定驱动器死区时间。驱动器提供工业标准的8引脚SO封装、热增强型8引脚SO封装以及12引脚(4mm x 4mm)薄型QFN封装。所有器件均工作在-40°C至+125°C汽车级温度范围。







