

MAX5075 - 集成推挽式FET驱动器,带有振荡器和时钟输出
MAX5075是Maxim美信半导体公司的一款工业数字I/O产品,MAX5075是集成推挽式FET驱动器,带有振荡器和时钟输出,本站介绍了MAX5075的封装应用图解、特点和优点、功能等,并给出了与MAX5075相关的Maxim元器件型号供参考。
MAX5075 - 集成推挽式FET驱动器,带有振荡器和时钟输出 - 工业数字I/O - Maxim美信半导体高性能芯片品质 - 美信半导体
产品概述
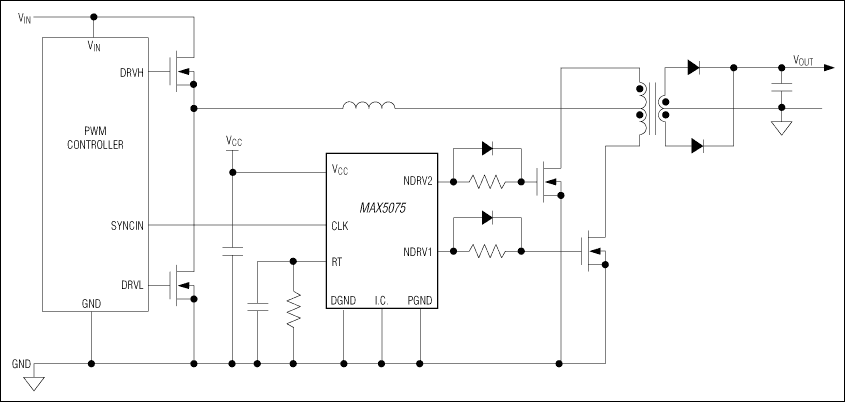
MAX5075是一款内置振荡器的+4.5V至+15V推挽式电流馈电拓扑驱动器子系统,适用于电信模块电源。该器件可驱动与中心抽头变压器原边相连的两个MOSFET,为副边提供隔离的负电压或正电压。该器件内部集成可编程的精确振荡器,具有同步时钟输出,可用于同步外部PWM调节器。通过单个外部电阻编程设置内部振荡器频率,范围为50kHz至1.5MHz。
MAX5075内部集成有峰值驱动电流为±3A和占空比为50%的双MOSFET驱动器。该MOSFET驱动器产生互补信号来驱动以地为参考的外部n沟道MOSFET。
MAX5075时钟输出频率与MOSFET驱动器频率的比值有1倍、2倍和4倍三种。MAX5075采用热增强型8引脚µMAX®封装,工作在-40°C至+125°C温度范围内。
关键特性
热门应用
下面可能是您感兴趣的美信半导体公司工业数字I/O元器件


Maxim公司产品现货专家,订购Maxim公司产品不限最低起订量,Maxim产品大陆现货即时发货,香港库存3-5天发货,海外库存7-10天发货
寻找全球Maxim代理商现货货源 - Maxim公司(美信半导体)电子元件在线订购





