

MAX6696是Maxim美信半导体公司的一款1-Wire器件产品,MAX6696是双路远端/本地温度传感器,带有SMBus串行接口,本站介绍了MAX6696的封装应用图解、特点和优点、功能等,并给出了与MAX6696相关的Maxim元器件型号供参考。
MAX6696 - 双路远端/本地温度传感器,带有SMBus串行接口 - 1-Wire器件 - 双通道、远端/本地温度传感器,带有SMBus串行接口,µMAX封装 - 美信半导体
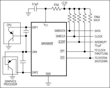
MAX6695/MAX6696是精确的双远端和本地数字温度传感器。这两款器件能准确测量其管芯的温度和两个外部连接为二极管方式的晶体管的温度,并通过两线串行接口以数字方式报告温度值。外部二极管通常为CPU、FPGA、GPU或者ASIC上共集PNP管的射极-基极结。
两线串行接口可接受标准的系统管理总线(SMBus)命令,比如写字节、读字节、发送字节和接收字节等,通过这些命令来读取温度数据和对报警阈值和转换速率进行编程。MAX6695/MAX6696能够以可编程的转换速率独立工作,按照系统要求对电源电流和温度刷新速率进行控制。对于2Hz或者更低的转换速率,温度以带符号位的10位二进制数表示,分辨率为+0.125°C。当转换速率为4Hz时,输出数据为带符号位的7位二进制数,分辨率为+1°C。MAX6695/MAX6696还具有SMBus超时功能以增强系统的可靠性。
在+60°C至+100°C范围内,无需校准,远端温度测量的精度就可达到±1.5°C。MAX6695/MAX6696可测量温度范围为-40°C至+125°C。除了具有SMBus /ALERT输出外,MAX6695/MAX6696还具有两个温度过限指示(/OT1和/OT2),仅当温度高于相对应的可编程温度限时变为有效。/OT1和/OT2输出通常用于风扇控制、时钟扼制或者系统关机。
MAX6695具有一个固定的SMBus地址。MAX6696具有九个引脚可选的SMBus地址。MAX6695采用10引脚µMAX®封装,而MAX6696则采用16引脚QSOP封装。这两款器件均可工作于-40°C至+125°C温度范围。







