

MAX1166 - 低功耗、16位模数变换器,并行接口
MAX1166是Maxim美信半导体公司的一款数据转换器和采样-保持电路产品,MAX1166是低功耗、16位模数变换器,并行接口,本站介绍了MAX1166的封装应用图解、特点和优点、功能等,并给出了与MAX1166相关的Maxim元器件型号供参考。
MAX1166 - 低功耗、16位模数变换器,并行接口 - 数据转换器和采样-保持电路 - Maxim美信半导体高性能芯片品质 - 美信半导体
产品概述
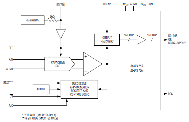
MAX1165/MAX1166是一款16位、低功耗、逐次逼近型模数转换器(ADC),具有自动关断、工厂调整的内部时钟以及16位并口(MAX1165)或单字节宽度的并口(MAX1166)。这些器件工作于+4.75V至+5.25V单模拟电源和+2.7V至+5.25V的数字逻辑电源。
MAX1165/MAX1166可以采用内部4.096V基准或外部基准。在165ksps采样速度下,MAX1165/MAX1166消耗电流仅为:外部基准时1.8mA、内部基准时2.7mA。AutoShutdown™能10ksps速率下将电源电流减小至0.1mA。
MAX1165/MAX1166是高性能、电池供电数据采集应用的理想选择。出色的动态特性、低功耗和小尺寸封装,使得MAX1165/MAX1166成为对功耗和尺寸要求苛刻的系统的理想选择。
16位字节宽度的MAX1165采用28引脚TSSOP封装,单字节宽度的MAX1166采用20引脚TSSOP封装,两款器件均可提供0°C至+70°C商用级或-40°C至+85°C扩展级温度范围。
关键特性
热门应用
下面可能是您感兴趣的美信半导体公司数据转换器和采样-保持电路元器件


Maxim公司产品现货专家,订购Maxim公司产品不限最低起订量,Maxim产品大陆现货即时发货,香港库存3-5天发货,海外库存7-10天发货
寻找全球Maxim代理商现货货源 - Maxim公司(美信半导体)电子元件在线订购





