

MAX1213N - 1.8V、低功耗、12位、170Msps ADC,用于宽带系统
MAX1213N是Maxim美信半导体公司的一款数据转换器和采样-保持电路产品,MAX1213N是1.8V、低功耗、12位、170Msps ADC,用于宽带系统,本站介绍了MAX1213N的封装应用图解、特点和优点、功能等,并给出了与MAX1213N相关的Maxim元器件型号供参考。
MAX1213N - 1.8V、低功耗、12位、170Msps ADC,用于宽带系统 - 数据转换器和采样-保持电路 - 引脚兼容的170Msps至250Msps、12位/10位/8位ADC系列产品,提供业内最佳的动态特性 - 美信半导体
产品概述
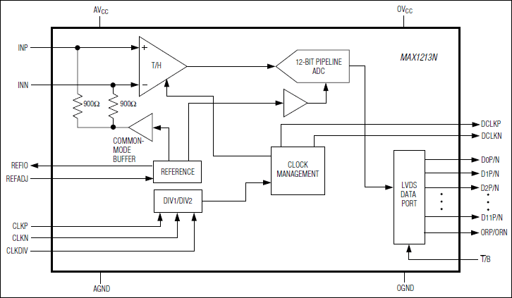
MAX1213N是单片、12位、170Msps模/数转换器(ADC),采用优化设计,在300MHz的较高IF频下提供卓越的动态性能。该器件的转换速率高达170Msps,功耗仅为720mW。
170Msps速率、输入频率100MHz时,MAX1213N的无杂散动态范围(SFDR)为87dBc。高达67.2dB的信噪比(SNR)能够在输入频率为250MHz时保持平坦(2dB以内),非常适合通信接收机,电缆端接收器和蜂窝基站收发器中的功放预失真等宽带应用。
MAX1213N采用1.8V单电源供电。模拟输入设计为交流耦合差分或单端方式。这款ADC还具有可选择的内部2分频时钟电路,用户可以使用高达340MHz的时钟频率。推荐使用低电压差分信号(LVDS)采样时钟,以获得最佳性能。转换器的数字输出兼容于LVDS,数据格式可以选择2的补码或偏移二进制码。
MAX1213N采用68引脚的QFN封装,具有裸焊盘(EP),工作在工业级温度范围(-40°C至+85°C)。
若需了解所有与该器件引脚兼容的8位/10位/12位高速ADC,请参考参数表。
关键特性
热门应用
下面可能是您感兴趣的美信半导体公司数据转换器和采样-保持电路元器件


Maxim公司产品现货专家,订购Maxim公司产品不限最低起订量,Maxim产品大陆现货即时发货,香港库存3-5天发货,海外库存7-10天发货
寻找全球Maxim代理商现货货源 - Maxim公司(美信半导体)电子元件在线订购





