

MAX509是Maxim美信半导体公司的一款数据转换器和采样-保持电路产品,MAX509是四路、串行、8位DAC,满摆幅输出,本站介绍了MAX509的封装应用图解、特点和优点、功能等,并给出了与MAX509相关的Maxim元器件型号供参考。
MAX509 - 四路、串行、8位DAC,满摆幅输出 - 数据转换器和采样-保持电路 - 四通道、串行、电压输出DAC,SSOP封装 - 美信半导体
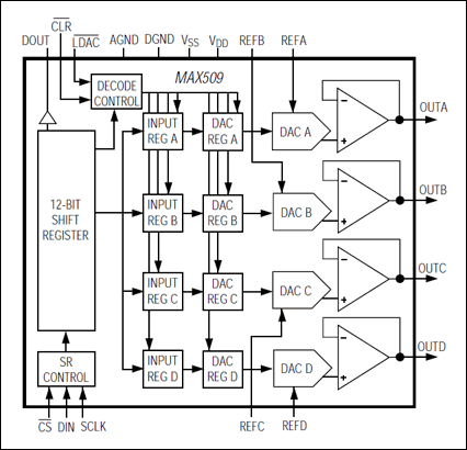
The MAX509/MAX510 are quad, serial-input, 8-bit voltage-output digital-to-analog converters (DACs). They operate with a single +5V supply or dual ±5V supplies. Internal, precision buffers swing rail-to-rail. The reference input range includes both supply rails.
The MAX509 has four separate reference inputs, allowing each DAC's full-scale range to be set independently. 20-pin DIP, SSOP, and SO packages are available. The MAX510 is identical to the MAX509 except it has two reference inputs, each shared by two DACs. The MAX510 is housed in space-saving 16-pin DIP and SO packages.
The serial interface is double-buffered: A 12-bit input shift register is followed by four 8-bit buffer registers and four 8-bit DAC registers. A 12-bit serial word is used to load data into each register. Both input and DAC registers can be updated independently or simultaneously with single software commands. Two additional asynchronous control pins provide simultaneous updating (active-low LDAC) or clearing (active-low CLR) of input and DAC registers.
The interface is compatible with Microwire™ and SPI™/QSPI™. All digital inputs and outputs are TTL/CMOS compatible. A buffered data output provides for readback or daisy-chaining of serial devices.







