

MAX5136是Maxim美信半导体公司的一款数据转换器和采样-保持电路产品,MAX5136是引脚/软件兼容的16/12位、电压输出DAC,本站介绍了MAX5136的封装应用图解、特点和优点、功能等,并给出了与MAX5136相关的Maxim元器件型号供参考。
MAX5136 - 引脚/软件兼容的16/12位、电压输出DAC - 数据转换器和采样-保持电路 - 业内最小的16位DAC,可通过引脚设置上电默认状态为零或中间值 - 美信半导体
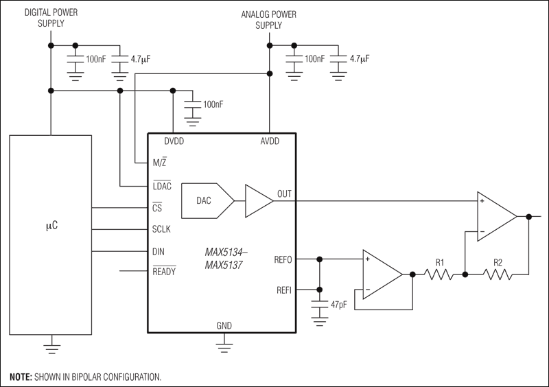
MAX5134–MAX5137是具有引脚兼容和软件兼容的16位DAC和12位DAC系列产品。MAX5134/MAX5135为低功耗、4路16/12位、带缓冲的电压输出、高线性度DAC。MAX5136/MAX5137为低功耗、2路16/12位、带缓冲的电压输出、高线性度DAC。这些器件采用一个精密的内部基准或精密的外部基准来实现满摆幅工作。MAX5134–MAX5137采用+2.7V至+5.25V的宽电源电压范围,可适应多数低功率和低电压应用。 这些器件采用3线SPI™/QSPI™/MICROWIRE™/DSP兼容的串口,以便节省电路板空间并降低光隔离和变压器隔离应用中的复杂性。数字接口的硬件双缓冲和软件/LDAC可提供同时输出更新。串口具有/READY输出,便于实现多个MAX5134–MAX5137器件以及/或和其它兼容器件的菊花链接。MAX5134–MAX5137包括一个硬件输入,用于在上电或复位时将DAC输出复位至零或中间刻度,为在上电过程中需要关断的应用(如驱动阀门或其它传感器)提供额外的安全性能。DAC的高线性度使得这些器件理想用于精密控制和仪表应用。MAX5134–MAX5137采用超小型(4mm x 4mm)、24引脚TQFN封装或16引脚TSSOP封装。两种类型的封装均可工作在-40°C 至+105°C扩展级工业级温度范围。







