

MAX15032 - 500kHz、36V输出、600mW PWM升压型DC-DC转换器
MAX15032是Maxim美信半导体公司的一款DC-DC开关调节器产品,MAX15032是500kHz、36V输出、600mW PWM升压型DC-DC转换器,本站介绍了MAX15032的封装应用图解、特点和优点、功能等,并给出了与MAX15032相关的Maxim元器件型号供参考。
MAX15032 - 500kHz、36V输出、600mW PWM升压型DC-DC转换器 - DC-DC开关调节器 - 小尺寸、2.7V至11V boost转换器,输出功率大于600mW,采用TDFN封装 - 美信半导体
产品概述
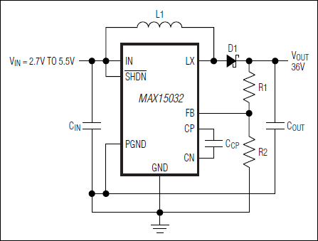
MAX15032固定频率脉宽调制(PWM)、低噪声升压型DC-DC转换器用于需要局部产生高压的低压系统。器件能够从2.9V输入产生低噪声、高压输出,输出功率可达600mW。MAX15032能够适合各种应用,如PIN或变容二极管偏置以及LCD显示器。MAX15032采用+2.7V至+11V单电源供电。
固定频率(500kHz)、电流模式PWM架构提供低噪声输出,易于滤波。内置高压横向DMOS功率开关允许器件提供高达36V的输出电压,MAX15032具有关断省电模式。
MAX15032提供小尺寸、增强散热的3mm x 3mm、8引脚TDFN封装,工作于-40°C至+125°C汽车级温度范围。
关键特性
热门应用
下面可能是您感兴趣的美信半导体公司DC-DC开关调节器元器件


Maxim公司产品现货专家,订购Maxim公司产品不限最低起订量,Maxim产品大陆现货即时发货,香港库存3-5天发货,海外库存7-10天发货
寻找全球Maxim代理商现货货源 - Maxim公司(美信半导体)电子元件在线订购





