

MAX4430是Maxim美信半导体公司的一款视频芯片产品,MAX4430是双电源、180MHz、16位准确度、超低失真运算放大器,本站介绍了MAX4430的封装应用图解、特点和优点、功能等,并给出了与MAX4430相关的Maxim元器件型号供参考。
MAX4430 - 双电源、180MHz、16位准确度、超低失真运算放大器 - 视频芯片 - Maxim美信半导体高性能芯片品质 - 美信半导体
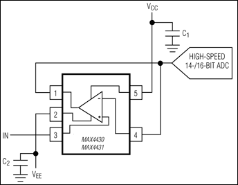
The MAX4430/MAX4431 single and MAX4432/MAX4433 dual operational amplifiers feature wide bandwidth, 16-bit settling times in 37ns, and low-noise/low-distortion operation. The MAX4430/MAX4432 are compensated for unity gain stability and have a small signal -3dB bandwidth of 180MHz. The MAX4431/MAX4433 are compensated for closed-loop gains of +2 or greater and have a small-signal -3dB bandwidth of 215MHz.
The MAX4430–MAX4433 op amps require only 11mA of supply current per amplifier while achieving 125dB open-loop gain. Voltage noise density is a low 2.8nV/√Hz, and provides 100dB spurious-free dynamic range (SFDR) at 1MHz. These characteristics make these op amps ideal for driving modern high-speed 14- and 16-bit analog-to-digital converters (ADCs).
These high-speed op amps feature wide output voltage swings capable of driving ADCs with ≥ 4V input dynamic range and a high current output drive up to 60mA. Using a voltage feedback architecture, the MAX4430–MAX4433 meet the requirements of many applications that previously depended on current feedback amplifiers.
The MAX4430/MAX4431 are available in a space-saving 5-pin SOT23 package, and the MAX4432/MAX4433 are available in an 8-pin µMAX® package.







