

MAX14504 - 可处理负信号的双通道SPDT模拟开关,支持±VCC摆幅信号
MAX14504是Maxim美信半导体公司的一款宽带交换产品,MAX14504是可处理负信号的双通道SPDT模拟开关,支持±VCC摆幅信号,本站介绍了MAX14504的封装应用图解、特点和优点、功能等,并给出了与MAX14504相关的Maxim元器件型号供参考。
MAX14504 - 可处理负信号的双通道SPDT模拟开关,支持±VCC摆幅信号 - 宽带交换 - 业内首款可处理±VCC的开关 - 美信半导体
产品概述
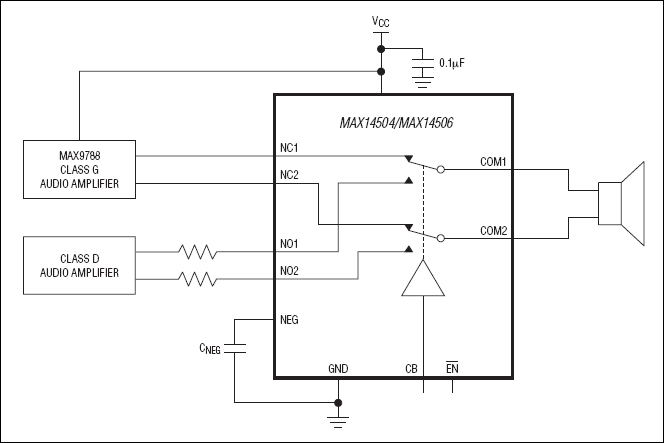
MAX14504/MAX14505/MAX14505A/MAX14506双路单刀双掷(SPDT)音频开关能够处理负信号,能够无失真通过-VCC至+VCC的信号。器件具有高达550mA (连续)和850mA (脉冲)的额定电流。这些模拟开关具有低导通电阻、低电源电流,工作在+2.3V至+5.5V单电源。
MAX14505/MAX14505A具备内部旁路开关,用于常开(NO)端音频放大器的交流耦合电容放电。当开关在预先充有电荷的两个端点之间切换音频信号时,能够抑制咔嗒声。MAX14504/MAX14505/MAX14505A/MAX14506通过CB端控制开关;使能输入/EN能够将COM端置于高阻态。
MAX14504/MAX14505/MAX14505A/MAX14506采用+2.3V至+5.5V单电源供电,提供1.56mm x 2.14mm、12焊球WLP封装,工作于-40°C至+85°C扩展级温度范围。
关键特性
热门应用
下面可能是您感兴趣的美信半导体公司宽带交换元器件


Maxim公司产品现货专家,订购Maxim公司产品不限最低起订量,Maxim产品大陆现货即时发货,香港库存3-5天发货,海外库存7-10天发货
寻找全球Maxim代理商现货货源 - Maxim公司(美信半导体)电子元件在线订购





